
课程介绍:
课程来自泽哥的餐饮爆店闭环玩法,餐饮多平台线上运营实战课。从前期选址入手,详解商圈调查、人流量测算等核心要点;再到添加剂运用技巧,涵盖成瘾、增鲜等实用方法。同时深耕抖音运营,从流量池、算法到变现路径全解析;也包含美团点评运营,从店铺搭建、套餐设计到推广上榜、差评处理。全流程闭环教学,助力餐饮人掌握实战技巧,实现门店爆店增长。
视频截图:

课程目录:
01.(选址课)第一课、小吃行业特性.mp4
02.(选址课)第二课、餐饮店特性.mp4
03.(选址课)第三课、调查商圈.mp4
04.(选址课)第四课、商圈定义.mp4
05.(选址课)第五课、调查数据.mp4
06.(选址课)第六课、人流量测算方法.mp4
07.(选址课)第七课、选铺要求.mp4
08.(选址课)第八课、人流动向.mp4
09.(选址课)第九课、计算投产比.mp4
10.(添加剂课)1、成瘾术.mp4
11.(添加剂课)2、除腥法.mp4
12.(添加剂课)3、增鲜术.mp4
13.(添加剂课)4、增重术.mp4
14.(添加剂课)5、保鲜术.mp4
15.(添加剂课)6、调香术.mp4
16.第一课、餐饮老板抖音课.mp4
17.第二课、流量池.mp4
18.第三课、算法.mp4
19.第四课、变现路径.mp4
20.第五课、查找对标.mp4
21.第六课、短视频案例.mp4
22.第七课、拆解对标二次创作.mp4
23.第八课、作品数据分析.mp4
24.第九课、抖音来客.mp4
25.(美团点评)第一课、美团点评运营模型.mp4
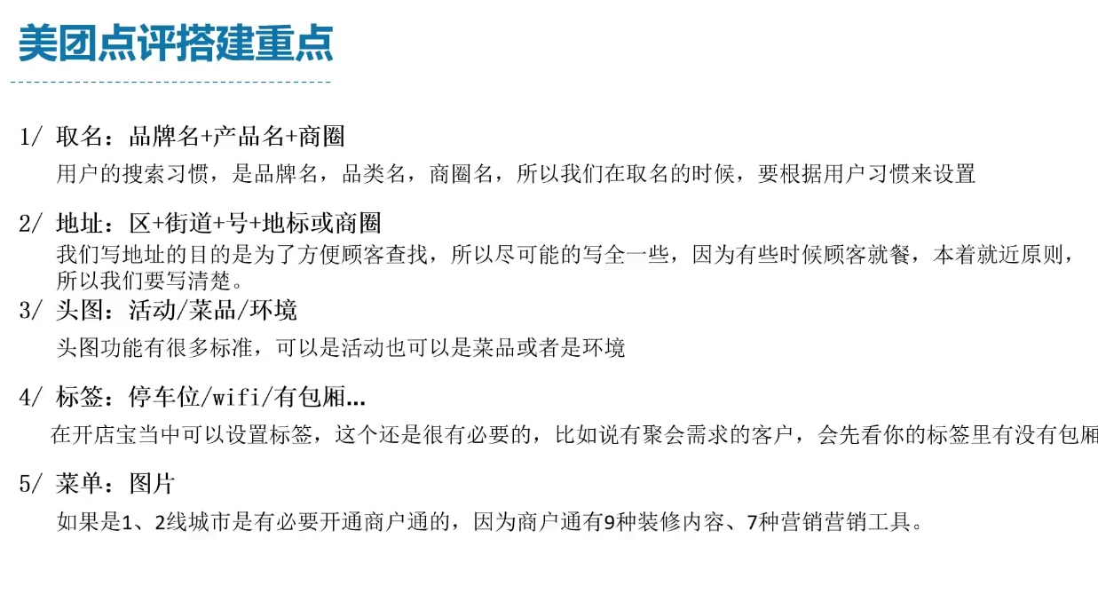
26.(美团点评)第二课、美团点评搭建.mp4
27.(美团点评)第三课、ROS经营分.mp4
28.(美团点评)第四课、头图设计.mp4
29.(美团点评)第五课、套餐设计.mp4
30.(美团点评)第六课、推广通.mp4
31.(美团点评)第七课、智能展位.mp4
32.(美团点评)第八课、上榜条件.mp4
33.(美团点评)第九课、上榜方法1.mp4
34.(美团点评)第十课、上榜方法2.mp4
35.(美团点评)第十一课、处理差评.mp4


![[小红书 ]某公众号付费文章《小红书 打造单品专家》小红书有很多月销额到百万的单品-创客聚集地](https://www.ckjjd.xyz/wp-content/uploads/2024/05/20240515002558339-20240514162558-6643909641d69-300x149.jpeg)












![[小红书 ]某公众号付费文章《小红书 打造单品专家》小红书有很多月销额到百万的单品-创客聚集地](https://www.ckjjd.xyz/wp-content/uploads/2024/05/20240515002558339-20240514162558-6643909641d69.jpeg)






暂无评论内容